Circuito de control láser DPSS
Introducción:
Aprovechando el trabajo para la asignatura de electrónica analógica en grado de ingeniería electrónica y automática (2º grado, 2º cuatrimestre), voy a realizar un circuito de control automático para hacer funcionar un láser de diodo de color verde que va refrigerado con una péltier.
El circuito pone en práctica diversos temas tratados en el curso sobre amplificadores operacionales, uno en modo diferencial para regular la intensidad y otro como diferencial con histéresis, además de usar un control de ancho de pulso PWM.
Circuito de control y funcionamiento:
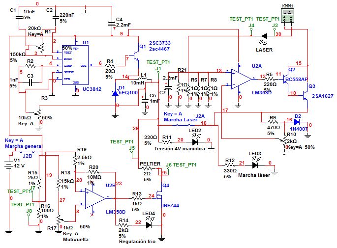
Consta de un convertidor DC-DC que pasa de 12 voltios de alimentación a 4 voltios DC, con un UC3843 que es un circuito PWM de uso común en muchas fuentes conmutadas. Con R1 se ajusta la frecuencia de trabajo.
La segunda parte muy importante es un regulador de intensidad para la alimentación del diodo láser, que en ningún caso puede superar 2,5A para este modelo. Uso 1/2 de un LM358 (amplificador operacional), y monitorea con unas resistencias shunt (R21,6,7,8) la intensidad que circulará por el láser, con la limitación de los 4 voltios de entrada. Podrá regular de 0 a 2,5A con un potenciómetro en panel (R10).
La tercera parte es el control de temperatura usando una PT100 (R6 del circuito para simulación)conectada en la zona sensible de temperatura y donde hay que mantenerla lo más constante que se pueda.
El circuito de regulación es la otra mitad del LM358 y ataca un Mosfet SMD (Q4) y alimenta con la tensión de 4 voltios la célula péltier.
Se ha diseñado un puente de Wheatstone para monitorear la señal y usar el amplificador diferencial con la ganancia máxima, y una histéresis de unos 10mV respecto la señal de entrada que ronda los 600mV.
Con ello a una regulación de 20 grados, la histéresis corresponde a 0,5 grados.
Esquema y circuito impreso:



Conector salida a láser:
- Marrón + laser
- Azúl - laser
- Rojo + peltier
- Lila - peltier
- Verde + PT100
- Blanco - PT100
Puesta en marcha y ajustes:
Se ha tenido que poner un disipador grande al transistor Q1 por que se calentaba demasiado, se puso en el exterior.
La frecuencia del PWM se ha ajustado a unos 120 KHz, que es aproximadamente el límite para tener tensión suficiente y que el consumo de entrada sea el mínimo, o sea el rendimiento máximo en el convertidor DC-DC. Rendimiento del 60% sobre el convertidor DC-DC.
He notado que la célula peltier no entrega suficiente potencia de frio para poder mantener una temperatura estable del láser, por lo que se ha observado que a intensidades de 1,7 amperios del láser, se mantiene en el límite. Por encima de esa intensidad se calienta (>30 ºC) hasta el punto que baja la potencia de salida del color verde.
Para que no ocurra la condensación, se ha ajustado la temperatura a unos 22 grados centígrados, se ha aislado el cabezal del láser con aislante para tuberías de frio. Se ha aislado de las corrientes de aire, y posteriormente se pondrá alguna substancia que absorba la humedad dentro del cabezal del láser.
Fotos del montaje completo:





Potencia de salida, limitaciones para este cabezal láser:
En este cabezal del láser, la célula peltier tiene poca potencia, solo se mantiene estable por debajo de 1,7 amperios de consumo del láser.
Peltier 4,5V 2A = 9 Watios, de los cuales 4 W son en la zona fria (rendimiento entre el 40 al 45% de conversión a frio).
Si el láser es estable a 1,7A X 1,5 voltios = 2,55 Watios que disipa el láser, más el calor producido por el cristal, por lo que podemos deducir que el resto de potencia 1,45 W se usa para enfriar el cristal.
A 1,7 amperios el láser entrega unos 340mW de potencia a 532nm.
La máxima intensidad para el láser IR es de 3 amperios, pero la fuente está limitada a 2,5 amperios, además de la limitación en continuo de 1,7 A descrito en el apartado de puesta en marcha.
En modo pulsado se puede hacer trabajar al máximo 2,5A.
Fotos finales y funcionamiento:



Alfonso Torres Rodríguez
GEEIA
Universitat de Girona, EPS
Dudas y comentarios a alfonatr@hotmail.com
Volver al index |